EN
首页 > 新闻动态 > 测试百科

通信设备的过压浪涌检测方法

一、过压浪涌试验方法

对于某些特定环境和用途的电子设备,电源中经常出现电压浪涌(本文所指的浪涌为过压浪涌)。通信设备的过压浪涌主要有以下形式,下面是具体参数:


霍达尔仪器


在电源设计过程中,必须对电源进行浪涌试验,以防止这些过压浪涌对后端用电设备的影响。相关浪涌试验要求为:电气设备应承受五次过压浪涌,两次过压浪涌之间的时间间隔为1min。过压浪涌检测方法:首先,电气设备在正常稳态电压下供电,然后将电气设备的输入电压增加到浪涌电压,最后将输入电压恢复到正常稳态电压。过压浪涌后,电源和后端设备不得出现故障。


二、实际案例

通信公司采用ACBEL出品的SV48-28-450B-48V直流转换电源在做2KV浪涌试验时,输入前端电路起火,直接损坏后端MOSFET。

经分析,由于前端防浪电路为2,直流转换电源KV在高压冲击下,会产生大电流冲击,导致电路板着火,损坏后端MOSFET,最直接的原因应该是电源前端设计的防浪电路故障。


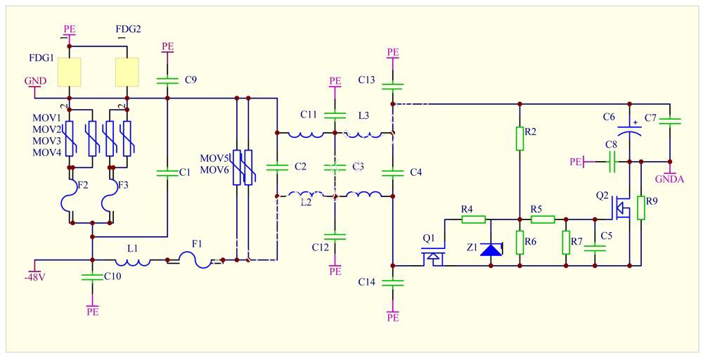
三、电路设计

为了保护使用此电源的通信设备,防止浪涌电压的影响,设计了防浪涌电路。具体电路图如下:


国产电磁兼容仪器设备


该电路采用两级防雷电路进行防雷和浪涌处理,是一种高级直流防雷和浪涌处理电路。现在需要满足通信客户的输入端IEC61000规定的输入应满足大地2000的要求KV,4KV浪涌电压,雷击电流5KA,10KA的要求。

该电路的工作原理如下:当感应产生雷击浪涌电压时,由于L1会阻挡电压的突变,让前级电路先动作,前级四级电路MOV(MOV1-4)管道,两个放电管(FDG1、2)放大电流,然后,一小部分能量通过后级L1电感,两个MOV管(MOV5、6)为了释放较小的电流,同时进一步夹紧输入端的浪涌电压,防止损坏后方的设备和电源模块。器件的结电容会影响其动作时间,在这三个装置中,TVS最快的响应动作时间,FDG的次之,MOV的最慢。由于MOV大部分损坏处于短路状态。为防止短路时发生火灾,应串联保险管,选用防爆慢熔型,满足8/20微秒电流波形的冲击。差模电感L它还可以与后级电容组成EMC差模滤波,对1MHZ以下干扰具有良好的抑制作用。请注意,电感必须是空心线圈,因此它不会通过大电流饱和,当它太大时,它的体积也很大,L2,L3是两个共模电感,Q1是防反接MOSFET,Q2和R9是启动时的瞬态冲击电流。该电路不仅在模块前端具有抗浪涌功能,而且具有干扰抑制和抗反向连接功能。


四、改变设计电路后测试效果

通过现场分析,在采用我们提供的这个电路后,经过多次实际测试,成功抑制了2次KV浪涌,保护了后端设备的器件。


相关关键词: 浪涌雷击浪涌
Copyright © 深圳市霍达尔仪器有限公司 备案号:粤ICP备18007893号 百度统计 站点地图
技术支持:神州通达网络
首页
电话
留言